For Industrial Companies

Creating a better and more efficient workforce in the company

With broad and long term international experiences in more than 3000 industrial companies, we deliver a lot of tailor made consultancy and training services for industrial companies. All services are related to structured upgrading of technical staff in order to reach a more sustainable and efficient production.

Upgrading Technical Staff

We offer services and solutions to upgrade the quality of the workforce in a company:

  • Quick scan to assess the performance of the technical staff and identify areas for improvement
  • Training Need Analysis based on Work Place Analysis (WPA)
  • Assess staff individually to identify gaps between the actual and necessary Knowledge, Skills and Competences
  • Develop tailor-made training programs, including selection of theoretical modules, practical assignments, and assessment instruments (theoretical and practical assessment)
  • Train the trainer and assessor, according to VAPRO standards
  • Examination and certification conform International VAPRO standards

HSEQ Performance

Most of the accidents or near-misses in industrial companies are caused by a lack of knowledge or skills, or miss-conduct (lack of safety awareness) by the employee. HSEQ performance of a company is mostly determined by the behavior of the workforce.

We help companies to improve HSEQ performance by simultaneously developing HSEQ Management System with regards to technology and workforce. We analyze the actual condition of your company using Risk Inventory, after that we create an improvement and development strategy, including tailor-made training programs for the employees to improve their knowledge, skills and competences to work safely.

Improving Process Efficiency

By reviewing closely the effectiveness and efficiency of equipment and installations; work organization and work procedures; knowledge, skills and competences of employees; and so on, we detect some valuable improvement points to optimize process efficiency.

We also provide consultancy and training in World Class Manufacturing (WCM) for middle and top management to improve process efficiency in your company.

JOB COMPETENCE PROFILE

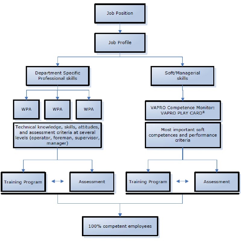
Many job competence profiles in companies are very global. We have several tools to make these job competence profile more concrete, for instance by using Work Place Analysis (WPA) and VAPRO Competence Monitor.

Work Place Analysis (WPA)

The starting point of a Work Place Analysis (WPA) is the actual process and production department. Because in a WPA the specific knowledge, skills and attitudes, and assessment criteria for a certain workplace for several levels of employees are defined (monitoring, serving, mastering, managing), the WPA can be used for the specific training and assessments of all level of people involved with that part of the process.

VAPRO Play Card

By using VAPRO Competence Monitor (VAPRO Play Card), all necessary soft competences, with their performance criteria for a certain job position will be identified. Based on the results, the most important soft competences and their performance criteria for a certain level of persons in the company will become clear.

Diagram to develop job competence profile by Work Place Analysis and VAPRO Competence Monitor

When the WPA is developed for a certain part of a department, all activities to perform in a right way at that workplace, for all level of employees involved with that workplace are defined. The results of the VAPRO Play Card describe the necessary general soft competences.

ASSESSMENT AND GAP ANALYSIS

We help companies to setup and implement assessments for their own workforce, monitor the assessment process, giving feedbacks, and define gaps as the result of the assessments.

Assessment Process

Through an assessment, we compare the actual current competences (the background and underpinning knowledge, skills and attitudes) of an employee with the required competences for a certain workplace. We help to define the required competences based on the job competence profile in a company.

The result of the assessment is the gaps in knowledge, skills and attitudes of the assessed candidates. These gaps can be used to define developing points of the employee, by setting up and executing individual or class-room training programs.

We also offer training program for assessors, where they learn about the assessment system, how to assess in an objective way, how to give feedbacks, etc.

Diagram of assessment process in the industry

Send Us Your Inquiry or Question

Contact us if you have any question or inquiry related to our services. We will answer you as soon as possible.